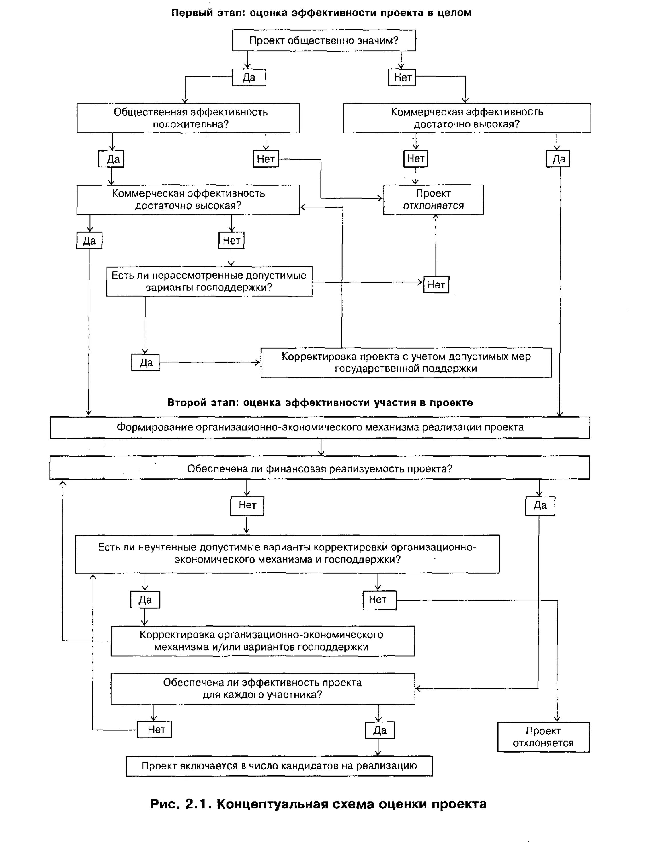
Корректированный вариант