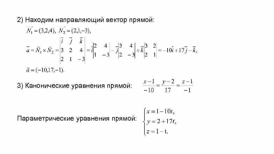
Координаты направляющего вектора прямой в пространстве