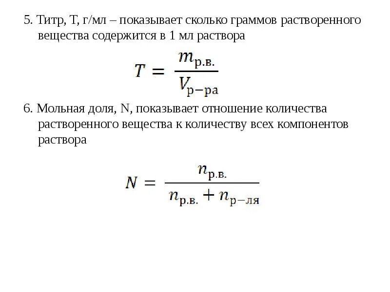
Концентрация показывает сколько граммов вещества содержится в