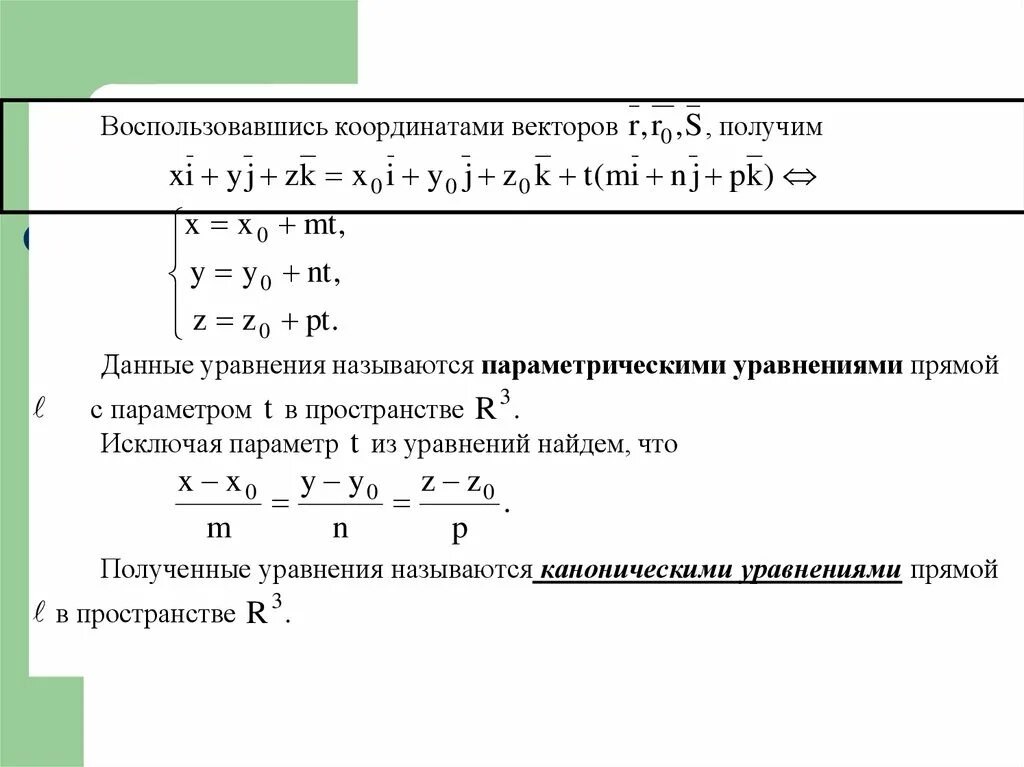
Контрольная работа уравнения прямой