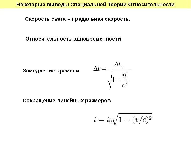
Контрольная работа специальная теория относительности 11 класс