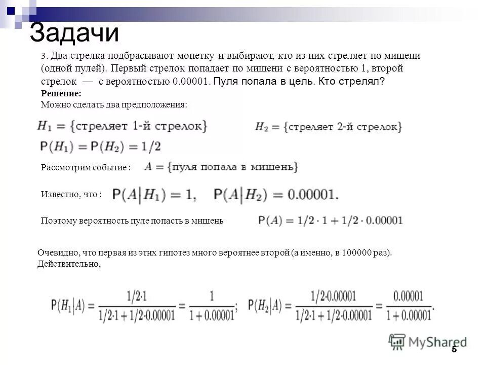
Контрольная работа по теме формула полной вероятности