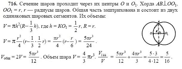
Контрольная работа объем шара и площадь сферы