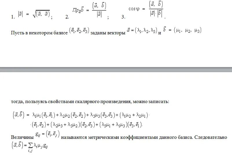
Контрольная работа no 2 скалярное произведение векторов