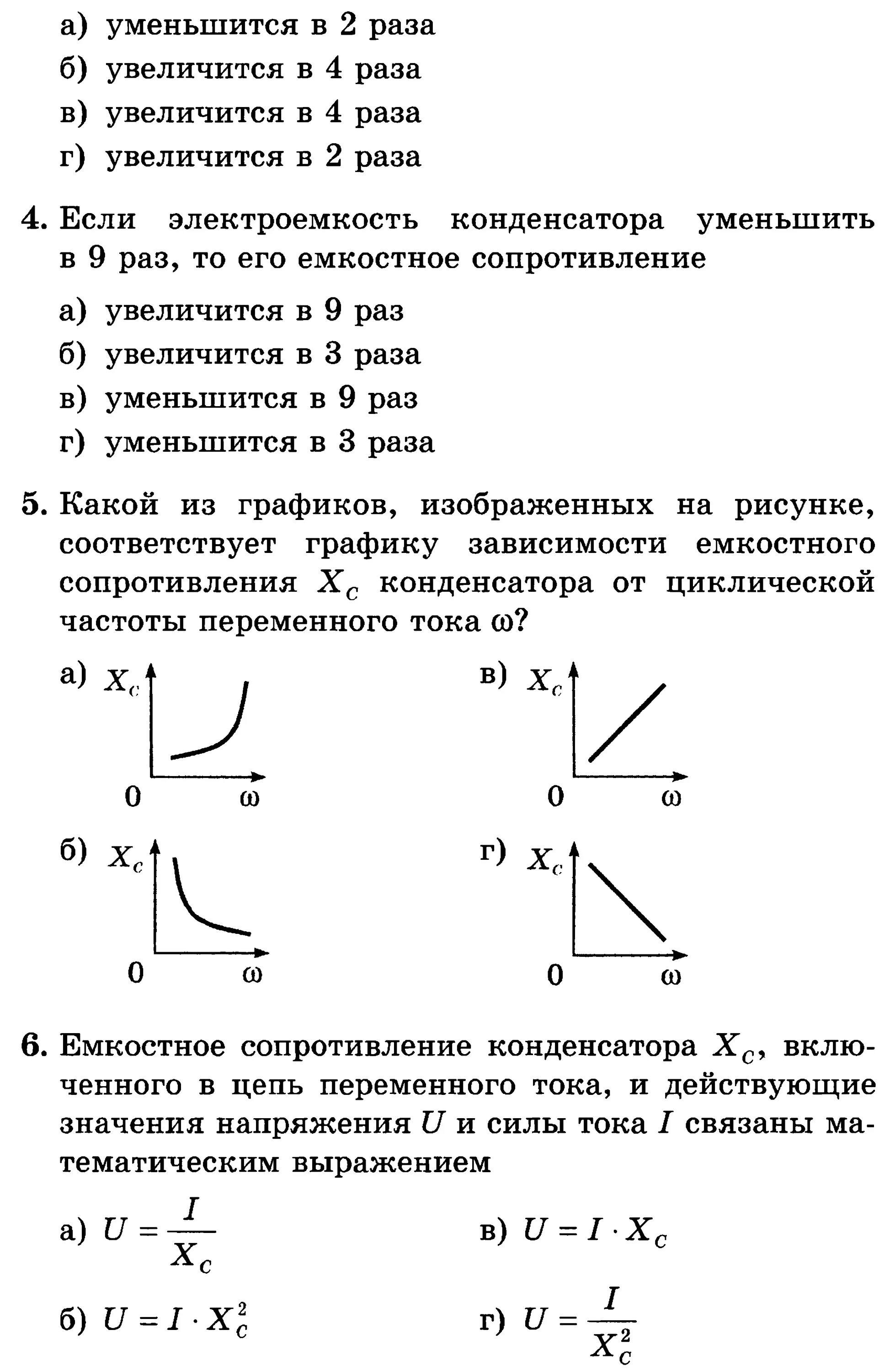
Контрольная работа конденсаторы