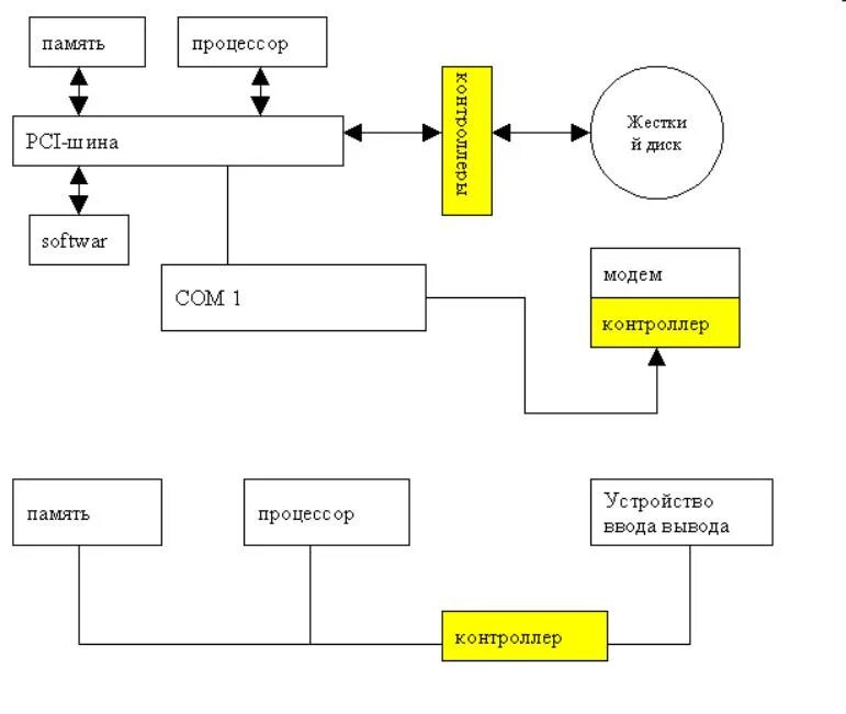
Контроллер устройства ввода вывода это