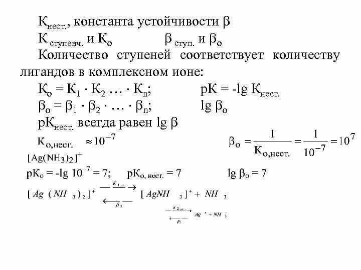
Константа устойчивости комплексных