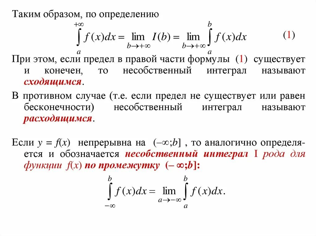
Конечный и бесконечный предел