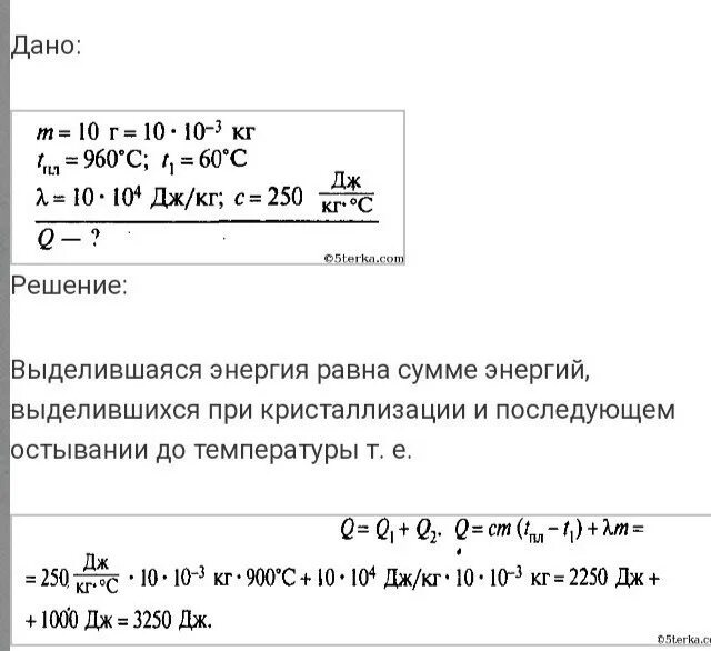
Количество теплоты выделившееся при отвердевании