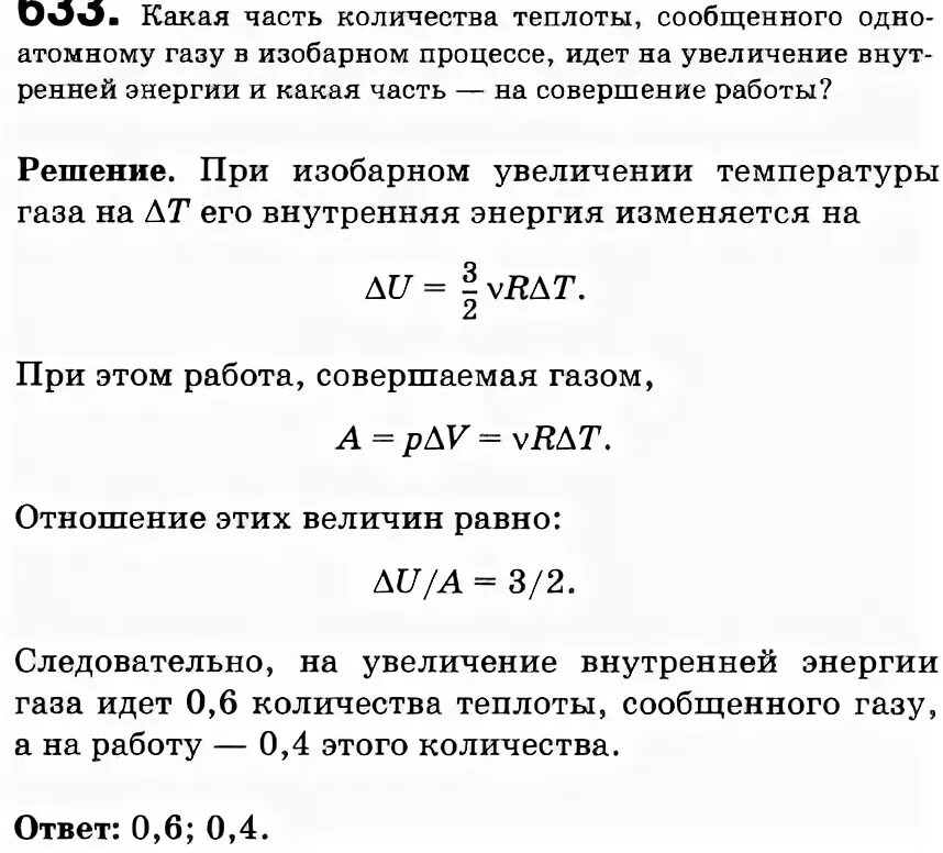
Количество теплоты при изобарном расширении газа