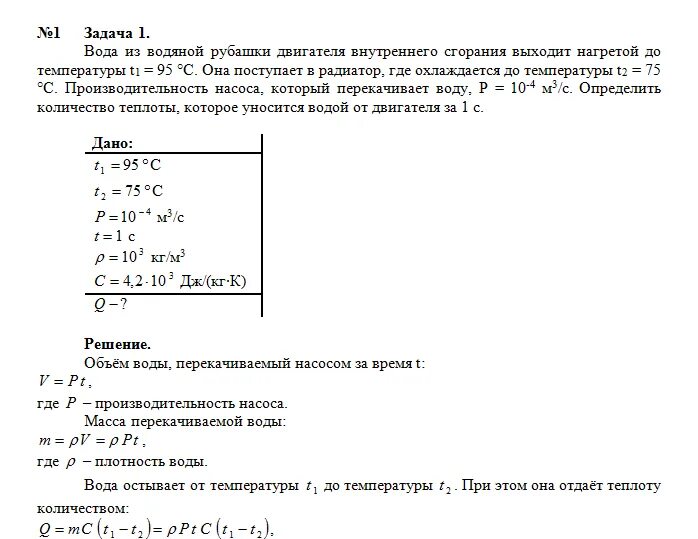
Количество теплоты отданное двигателем внутреннего сгорания