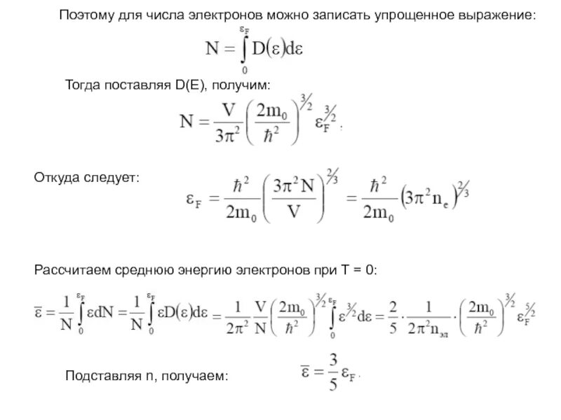
Количество электронов в металле