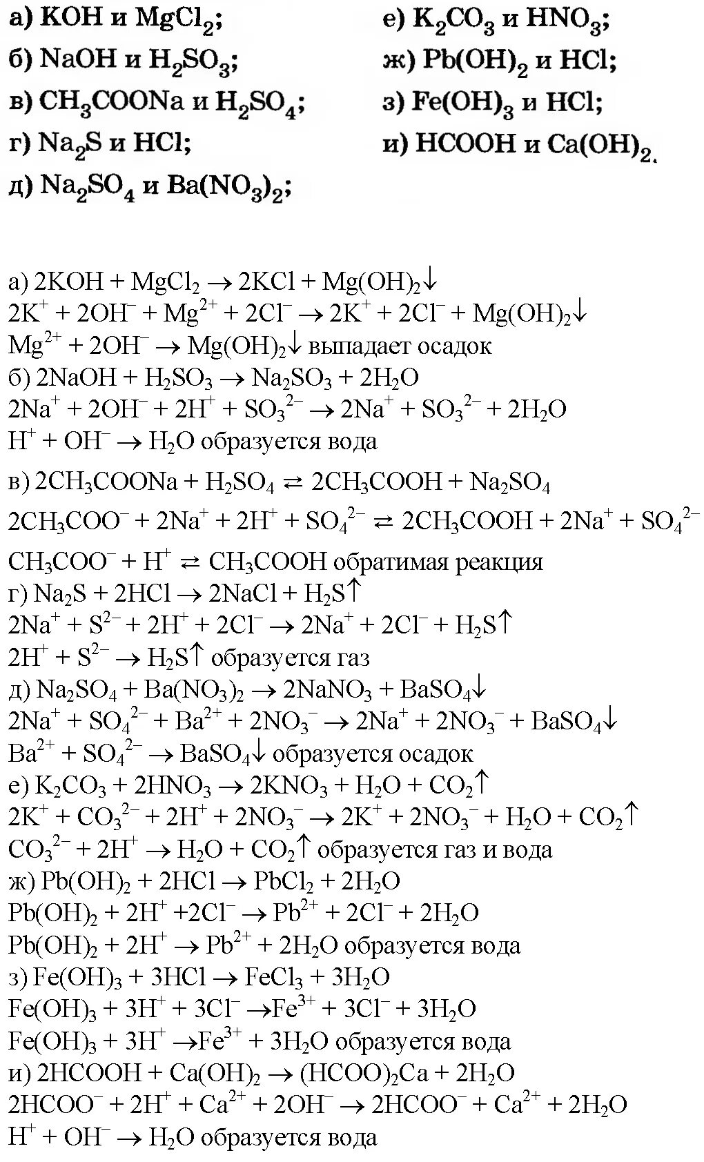
Koh hci kci h2o реакция