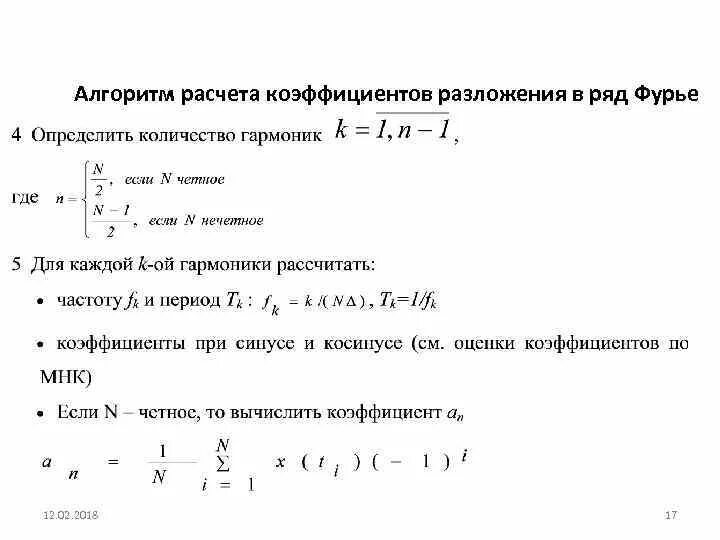
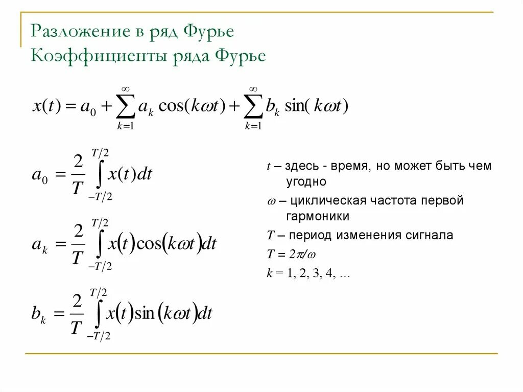
Коэффициенты разложения в ряд фурье