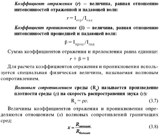
Коэффициентом называют величину равную отношению