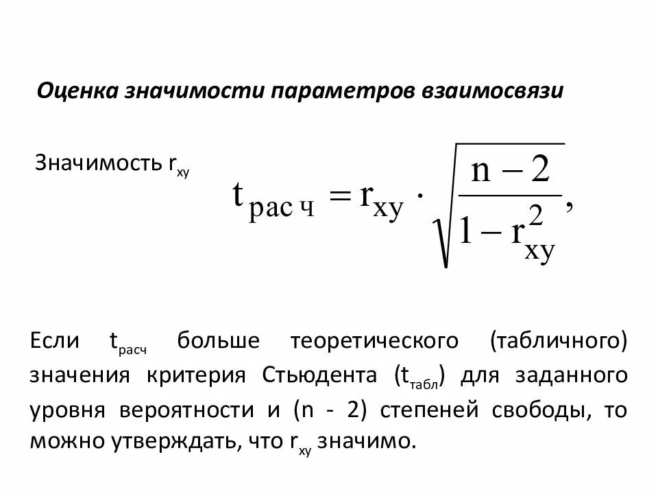
Коэффициент значимости параметров