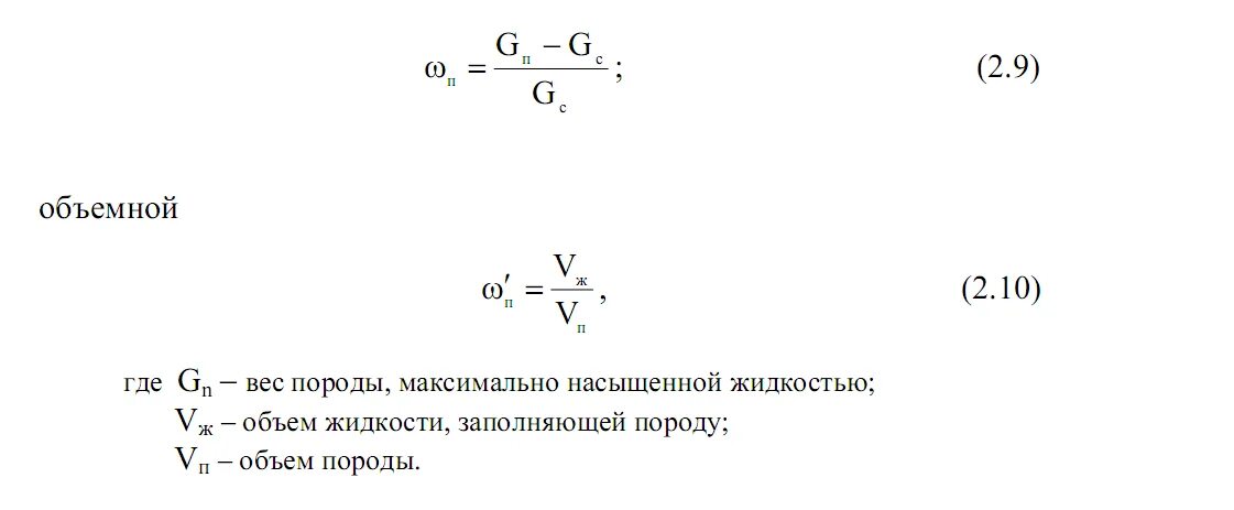
Коэффициент водонасыщения