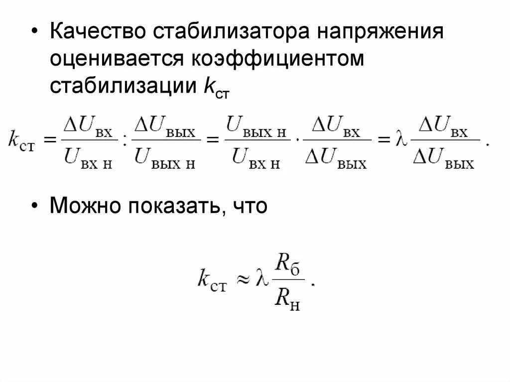
Коэффициент стабилизации напряжения