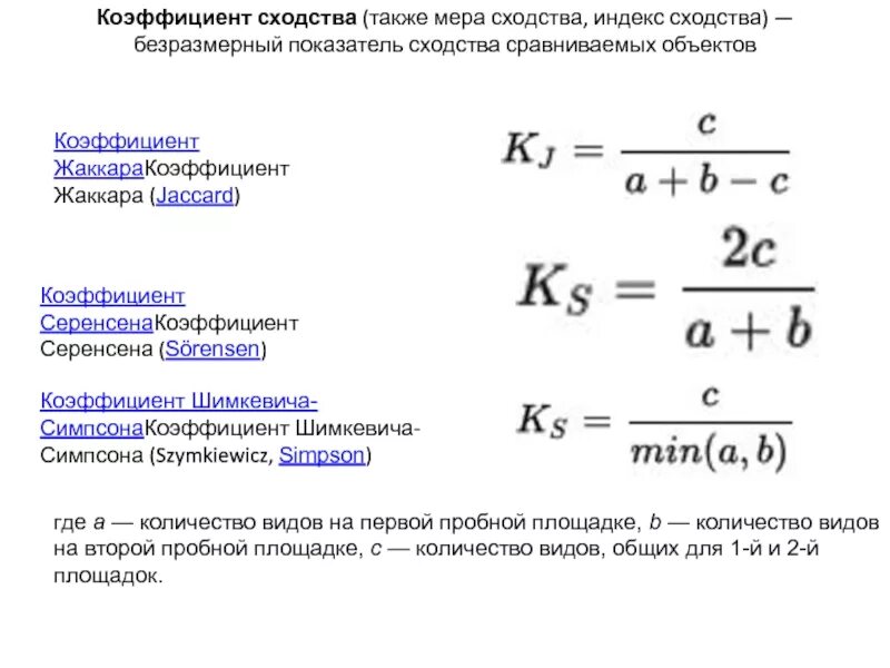
Коэффициент совпадения