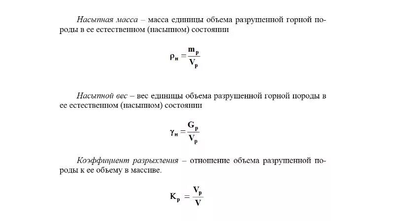
Коэффициент разрыхления грунта таблица