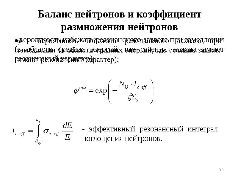
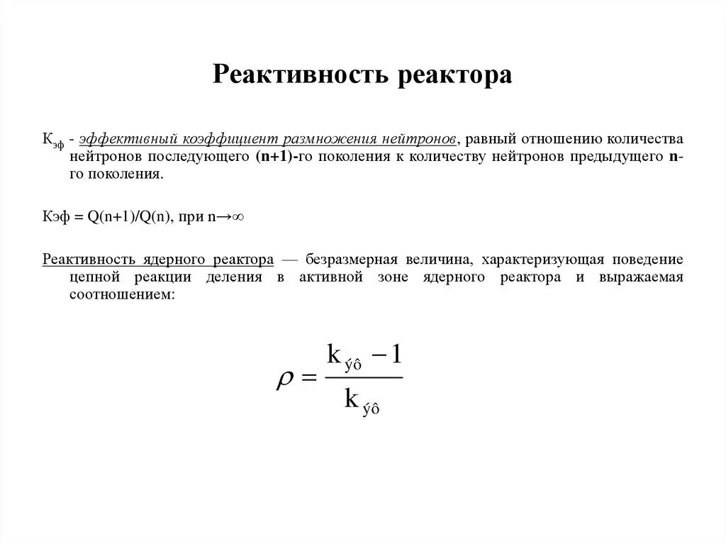
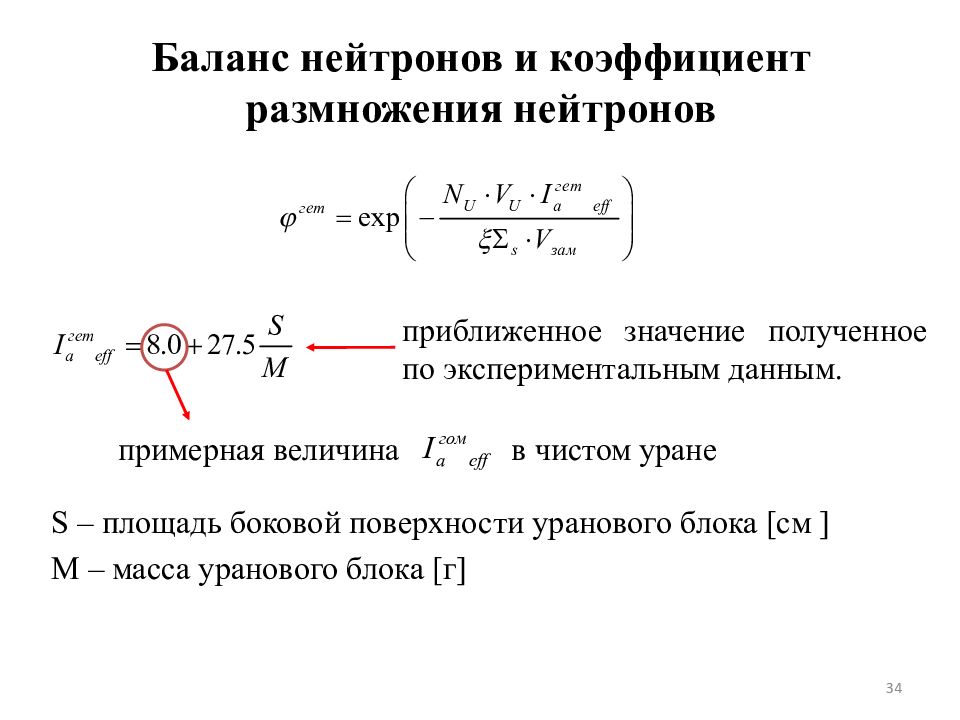
Коэффициент размножения реактора