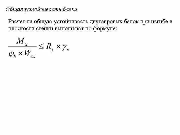
Коэффициент общей устойчивости