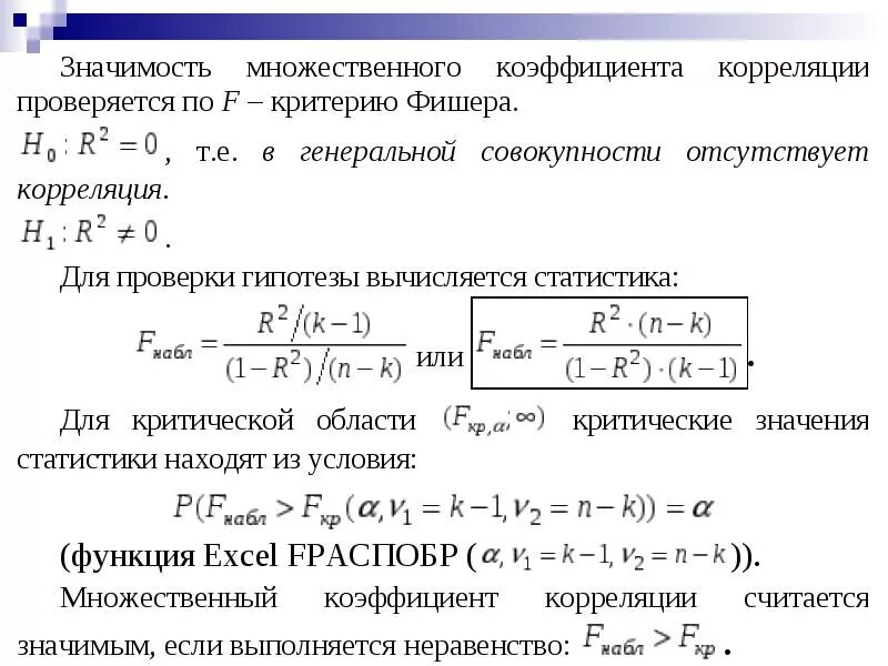
Коэффициент множественной корреляции r