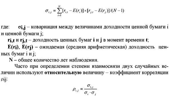
Коэффициент корреляции между доходностями