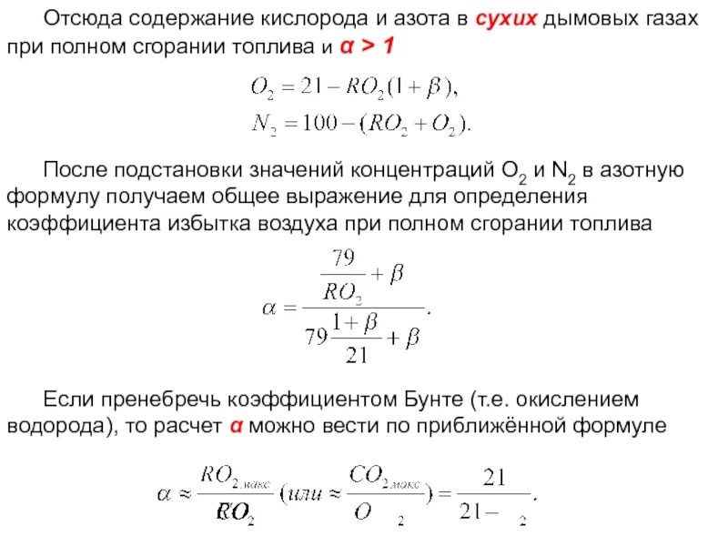
Коэффициент избытка воздуха при сгорании