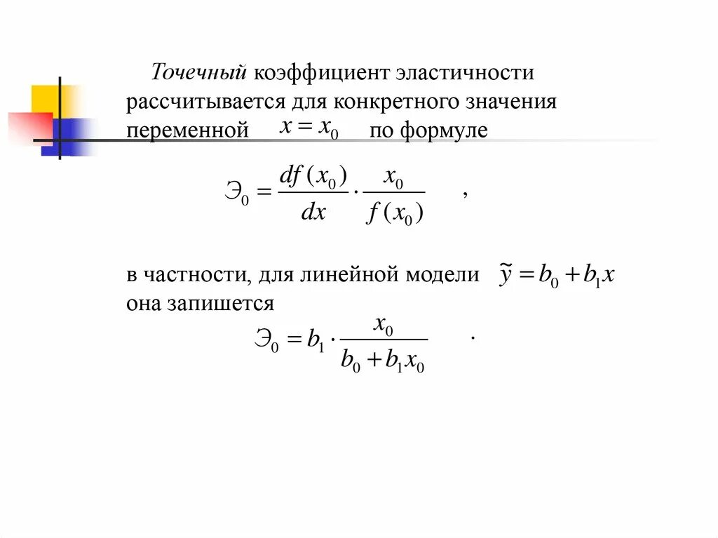
Коэффициент эластичности эконометрика