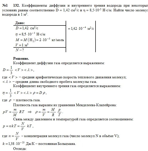
Коэффициент диффузии газа