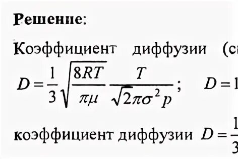
Коэффициент диффузии частиц