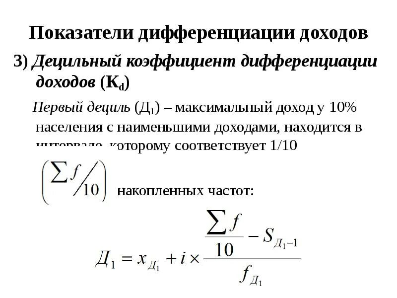
Коэффициент дифференциации