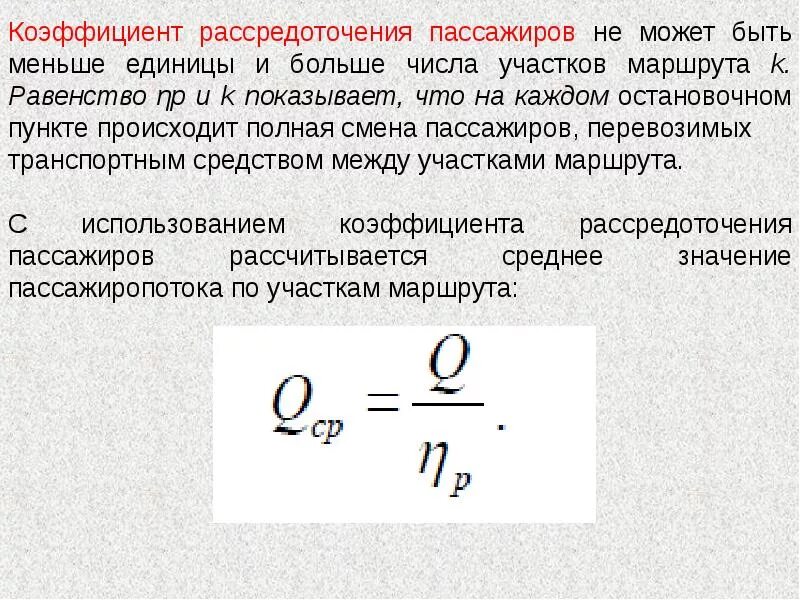
Коэффициент числа