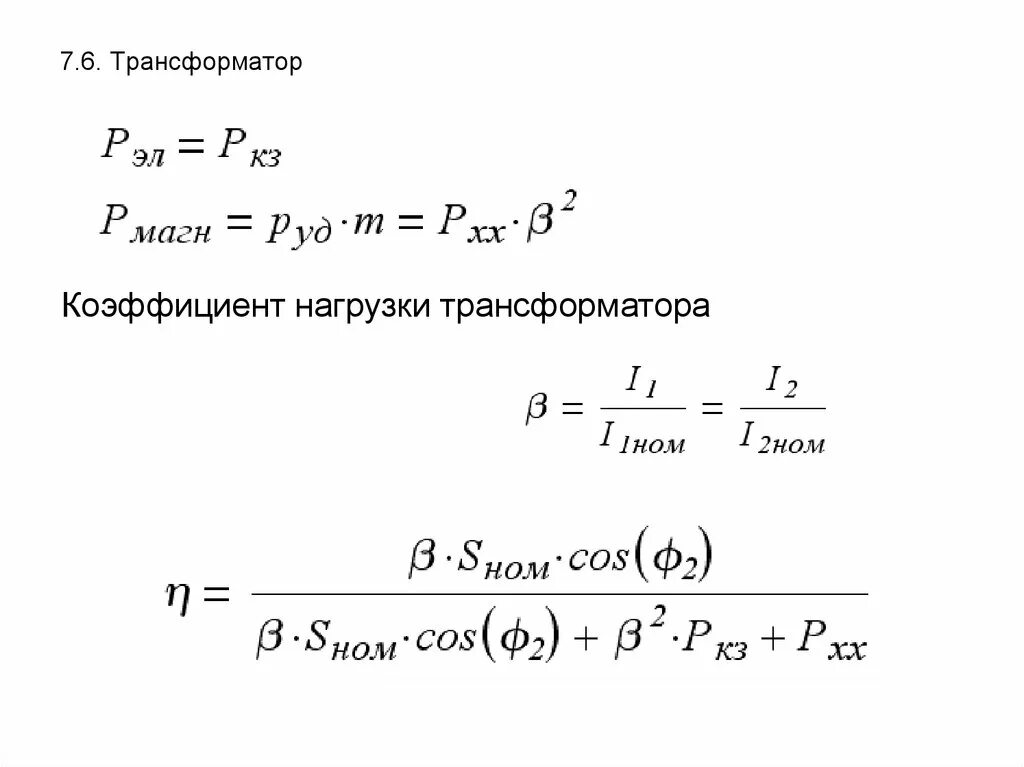
Коэффициент активной мощности трансформатора