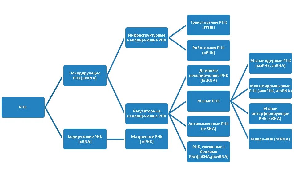
Кодирующие и некодирующие рнк