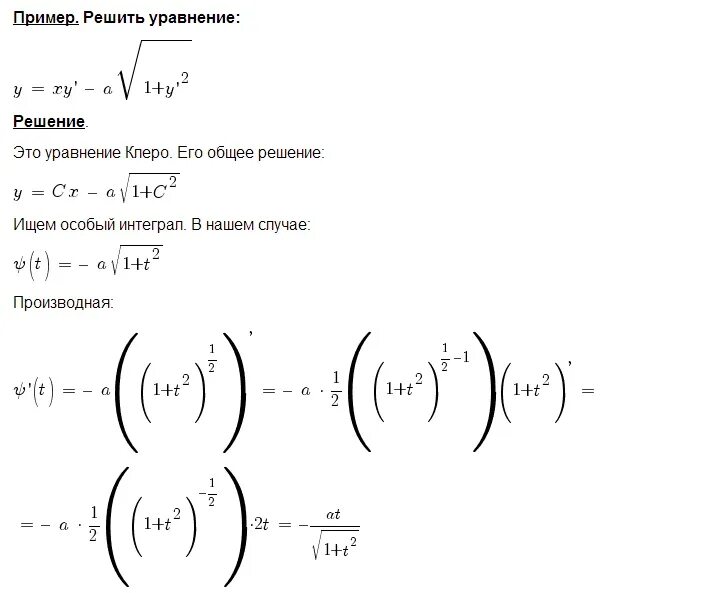
Клеро