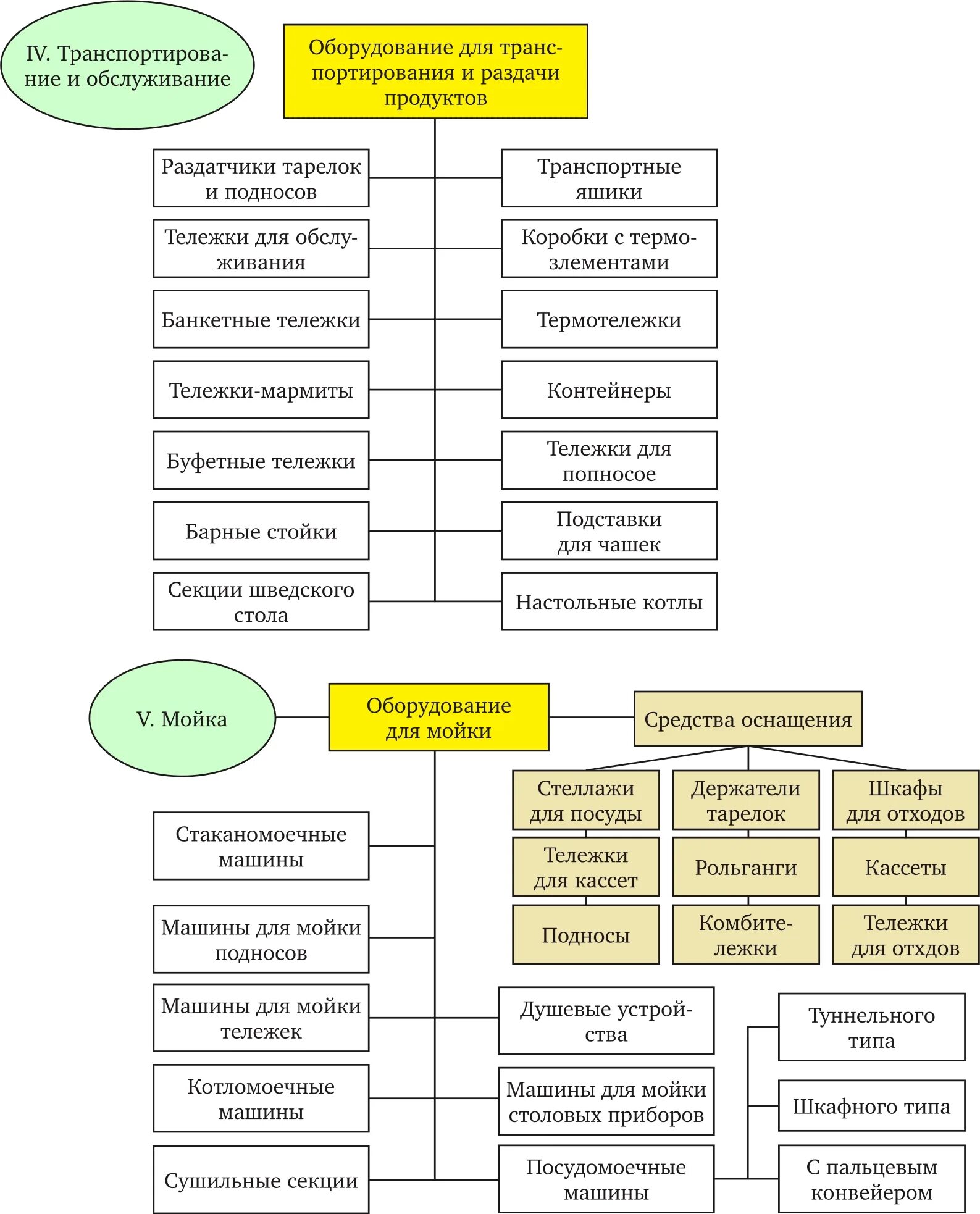
Классификация оборудования предприятий питания