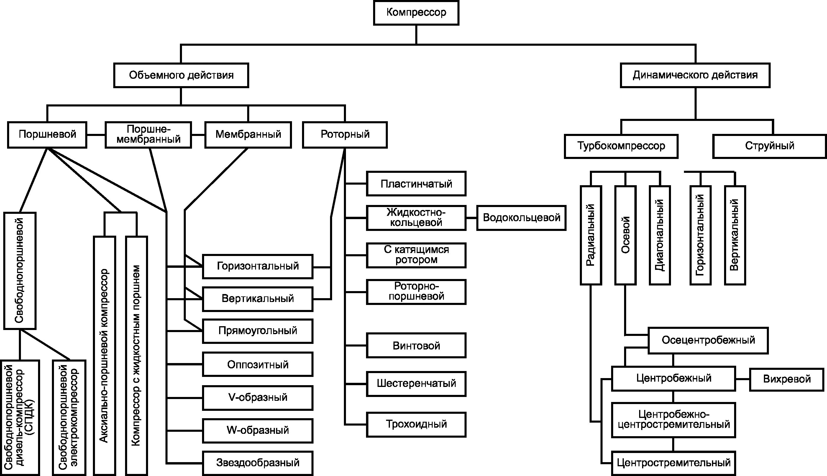
Классификация назначение устройство и принцип действия