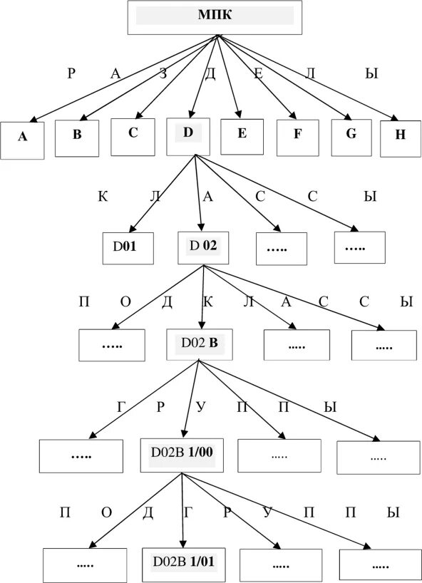
Классификация мпк