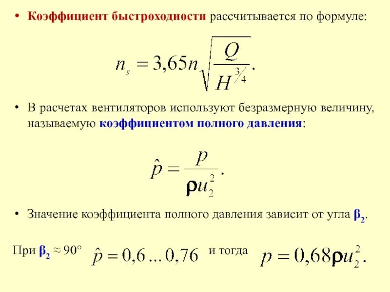
Кисп коэффициент