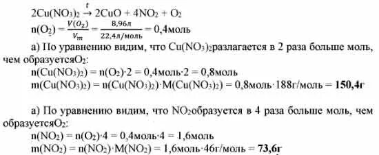
Кислород выделяется при разложении