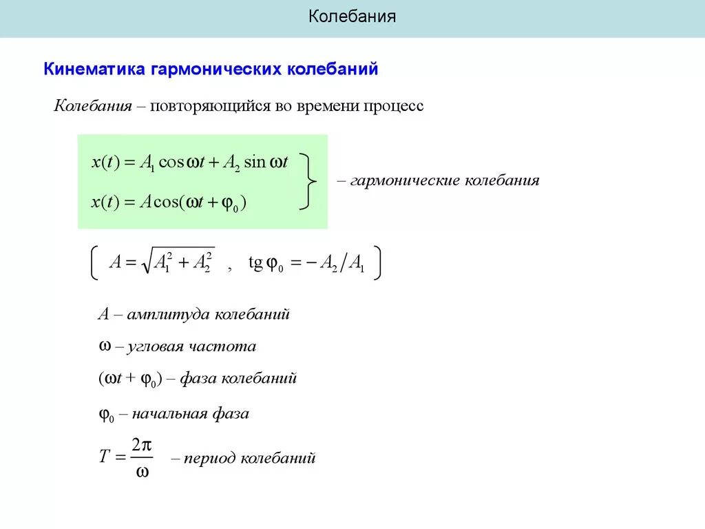
Кинематика колебательного движения смещение