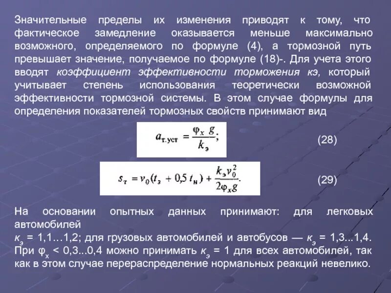
Кем определяются предельные значения скоростей