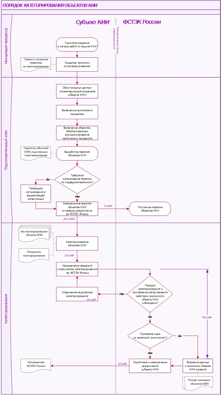
Категорирование информационной инфраструктуры