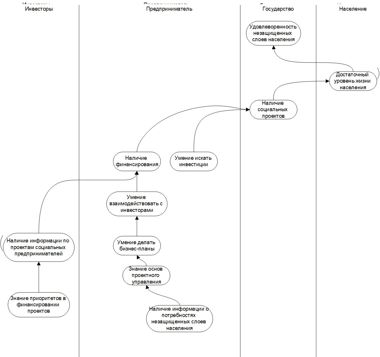
Карта проблем проекта