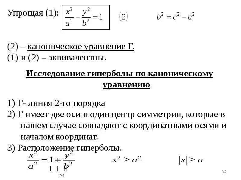
Каноническое выражение