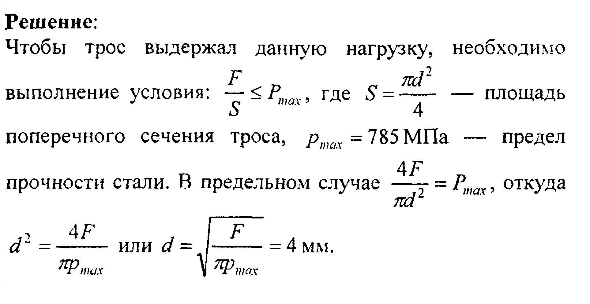
Канат выдерживает нагрузку 3 кн разорвется