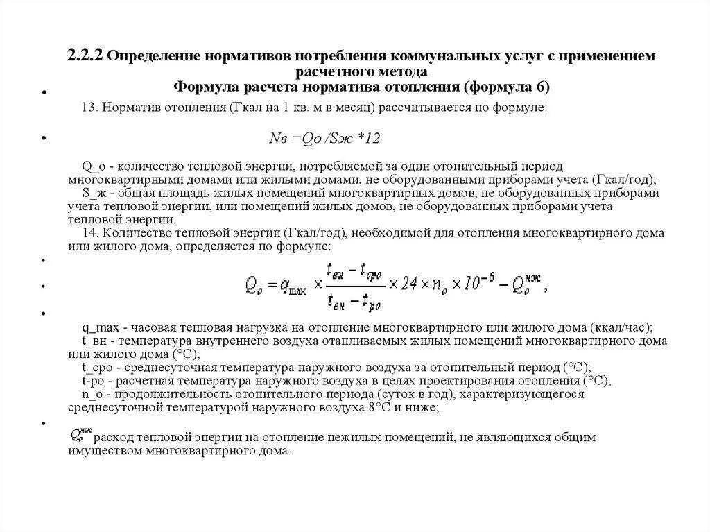
Какую тепловую нагрузку по