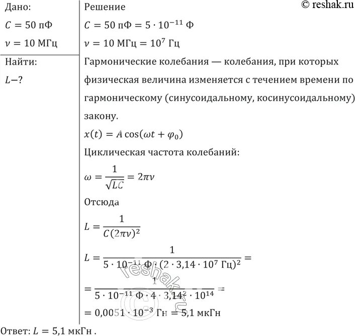
Какую индуктивность надо включить